Яркий, стильный, линейный, геометричный — все это об интерьере бывшей коммуналки. Геометрия Кандинского и работа с цветом превратили старую квартиру в настоящее арт-пространство с запоминающимся и провокационным интерьером.

Место: г. Москва, район Сокол
Объект: трехкомнатная квартира 83 кв.м в «сталинке»
Высота потолков: 3,2 м
Кто здесь живет: квартира для сдачи в аренду
Автор проекта: дизайнер Мари Гри
Стилист: Виктория Горбачева
Автор фото: Роман Мокров
Бюджет проекта: 13,5 млн рублей
Реализация: 2025 год
Что просили заказчики
До переделки это была старая, темная коммуналка в доме с историей. Объект сдавался покомнатно и был в аварийном состоянии. Ремонта здесь не было много лет. Владельцы просили «прокачать» помещение до состояния, при котором можно было бы:
- значительно повысить его рыночную стоимость;
- сдавать по ставке выше средней по району;
- создать «вау-эффект» на фото и просмотрах.
Логика перепланировки
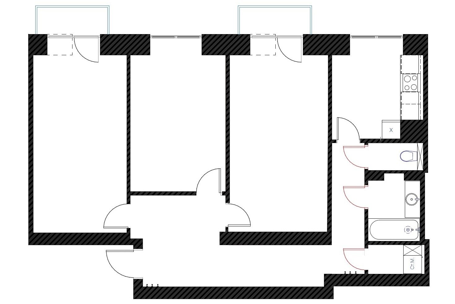
Исходная планировка — типичная для такого вида квартир: длинный нефункциональный коридор, крошечная кухня, три комнаты.
В квартире сделали перепланировку: межкомнатные перегородки демонтировали и выстроили заново, убрали неудобный коридор, выделили места для постирочной и гардеробной, продумали зонирование, заменили коммуникации. Мокрые зоны не переносили, санузел оставили раздельным. Квартира газифицирована, поэтому между гостиной и кухней установили раздвижную перегородку. Все изменения согласовали.
Сложности проекта: «Это старый дом с довольно тонкими плитами перекрытия. Приходилось делать все максимально аккуратно, чтобы не нарушить конструктив, — рассказывает дизайнер. — Немало сюрпризов мы нашли под стяжкой: битум, асфальт, мусор, советские газеты. Проблем подкинули и соседи — при включении перфоратора одна из соседок постоянно вызывала полицию, а иногда и пожарных».
Гостиная
Яркая и функциональная гостиная с акцентной синей стеной и красным ковром стала фокусом этой квартиры. Синий цвет со стены плавно переходит в зону прихожей.

Мягкие плавные формы дивана Терм от производителя divan.ru поддержали декоративными подушками и круглым журнальным столом черного цвета. Диван раскладывается и может служить дополнительным спальным местом.
Товары бренда divan.ru
У окна обустроили обеденную зону. Люстра над столом — бюджетная реплика известной дизайнерской модели. Из гостиной есть выход на балкон с видом на Ленинградское шоссе. Для защиты от пыши установили качественные окна и предусмотрели бризеры.
Спальня
Большую часть спальни занимает кровать Вента с геометричным изголовьем от бренда divan.ru. Графитовая обивка создает динамичный контраст на фоне светлой стены. Эффектный ковер с неровным краем поддерживает общую идею.
У окна обустроили рабочее место с лаконичным столом и ярким пластиковым креслом на круглом основании. Для хранения в комнате предусмотрели вместительный шкаф.
Товары бренда divan.ru
Кабинет
Изначально эту комнату планировали отдать под детскую. Но в процессе ремонта заказчик передумал, и вместо детской в квартире появился кабинет с удобным рабочим местом и диваном. Зону отдыха выделили ковром Тут Рядом Неожиданно от divan.ru. Оконные откосы отделали деревом.
Коллекция «Тут рядом» от divan.ru создана в соавторстве с сотрудниками и студентами фонда «Антон тут рядом». Лимитированная серия мебели и текстиля была придумана, чтобы смягчать реальность. А авторский принт на ковре — рисунок одного из студентов фонда.
Товары бренда divan.ru
Кухня
Кухонный гарнитур с бордовыми фасадами изготовили на заказ. Угловое расположение и наличие шкафов-колонн позволило организовать достаточное количество мест для хранения, несмотря на отсутствие верхних шкафов. Столешницу из кварца продлили на подоконник и расположили там мойку. Получилось большое рабочее пространство. В столешнице сделали прорези для выхода теплого воздуха от радиатора. Кухню оснастили всем необходимым: есть духовой шкаф, четырехконфорочная варочная панель, СВЧ-печь, посудомоечная машина.
Прихожая
Бордовые двери на фоне синих стен в прихожей создают контраст и производят «вау-эффект» прямо с порога. На пол уложили крупноформатный керамогранит с эффектом терраццо. Для удобства входную зону оснастили системой теплого пола. Большое зеркало, визуально расширяющее пространство, — это раздвижная дверь в гардеробную со скрытым механизмом.
Ванная и туалет
Акцентами в ванной стали бордовая дверь и полка того же оттенка. Для отделки керамогранит с эффектом терраццо скомбинировали с однотонным голубым, чтобы приглушить яркость и «успокоить» обстановку. Отделка туалета перекликается с интерьером ванной.
«Этот проект — точно не из разряда типовых, — подводит итог дизайнер. — Обычно я работаю с частными домами или современными квартирами, где задачи — про комфорт, эстетику, статус. А тут — чистый инвестиционный подход: сделать из разваливающейся коммуналки высокодоходный актив. Максимум эффективности на квадратный метр. Вдохновлялась Кандинским, играла с линиями, цветом, объемами. Не скажу, что это типичная для меня палитра — но мне было важно, чтобы интерьер не просто “работал”, а продавался эмоцией».
Автор проекта
Мари Гри — дизайнер, основатель бюро дизайна и ремонтов Mari GRI interiors (@mari.gri.interiors, сайт, телеграм-канал, VK Видео).
Хотите опубликовать свой проект в нашем блоге?
Пишите на roomtour@divan.ru
Форматы, жанры, на каких условиях >>




















































